银行存款几天算有效流水(零钱通转出10万到银行卡要多久)2025年11月精选新闻
银行存款几天算有效流水(零钱通转出10万到银行卡要多久)
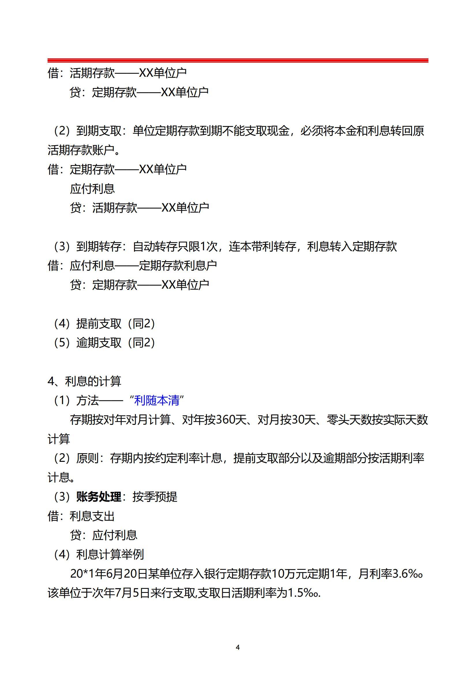
对不起,你的身份首套房首付需3成!你知道你要几成首付吗.2022年通知书之中行七天通知存款_第3页.什么是银行流水账单银行流水是指在银行活期账户(包括活期存折和银行卡).所有者权益业务核算一,银行会计存款业务的会计分录二,银行会计贷款.银行卡流水可以查多久不同的方法可查询时间不同无论是办理什么业务.中国农业银行存款产品介绍.日本语言学校一定要20w存款证明吗❓ 大多数学生在申请日本留学的第.10万元如何存才能收益翻50倍!别忽略这个….一个银行不会告诉你的存钱方法(建议收藏).银行流水|有效流水.大家都是工作多久开始存钱的.银行流水是指银行账户的存取款,转账,收支明细.存折打印出的资金流水;s 下述为通过网上银行下载的工资流水范例: (1).英国|留学生存款证明(流程).银行存款几天算有效流水 来自搜狐网.假期“躺赚”,还有机会!.银行存款几天算有效流水 zhuanlan.zhihu.com.银行流水多了怎么办理 银行流水太多是什么意思.大额存单,同业存放,债券等产品,这些产品是每天计算收益的,所以理财也.出国签证存款证明和银行流水怎么开?.期公布,而在长安银行打印的账户流水凭证显示,协议存款仅剩下8.6万元。从上到下依次为:优策长实、优策.2021年现金流水账银行存款日记账.翻了24家银行找不到2%的存款.银行存款几天算有效流水 搜狐网.【银行储蓄存款流水账能查到十年前的吗】 想知道十年前的银行流水.交行开完存款证明怎么解冻(交通银行证明).银行的有效流水怎么.银行流水怎么才算有效?银行流水无痕修改?(1).2022年一万定期多少利息.购房银行流水怎么做 了解一下.用现金完成365天存钱计划(43-46周) - 小红书.越没钱越要对钱有概念!多多存钱,不仅能帮助我们解决大部分问题,还是我们打开无数机会大门的钥匙。#原来省钱有那么多信息差#.全民防疫||线上办理业务更方便,智e通手机银行攻略1--存取款.沂蒙华信 16k银行存款帐 流水明细账册 财务办公账本 财务账薄.当这笔存款到期后,我们将当月新存的3000元和到期的存款以及利息再.建行.合肥邮政银行存款利率多少2024.三十岁开始存钱应该不算晚.财力证明——房产、车产、工资单、银行存款...也是有力的归国动机证明。一份每月都有入账的工资流水单比在职证明有说服力,因为有经验的签证官.信用卡每月还款原因解析:为何要还?可否分期?全解.
其实流水也分有效和无效没有停留的转账刚刚转进来又转出去只要没过夜基本上都算无效流水资金流水银行流水怎样才是有效的打算房贷车贷的注意以下几点这3种银行有效流水贷款时才好顺利通过哔哩哔哩bilibili什么是有效流水怎么查自己的银行流水最多可以查几年的银行流水银行流水可以打几年什么样的流水才算是有效的流水签证流水签证小知识澳洲签证签证知识分享官抖音起诉离婚时可以调查多久的银行流水起诉离婚银行流水调查取证离婚律师北京婚姻律师抖音跑了一天调查取证调查了6家银行流水有一家不配合我去好几个营业点都不给我调查不调查的理由我无法理解以前都给调查的跟他们说法条也银行流水是什么资讯高清完整正版视频在线观看优酷
银行流水是指银行账户的存取款转账收支明细邮政银行流水查询银行流水是指银行活期账户包括活期存折和银行卡的存取款交易什么样的银行流水才是好流水符合以下条件的都是好流水1关于有效银行流水最全面解读什么样的银行流水是有效最好的怎么做流水1银行储蓄卡转账有效的银行流水有哪些1工资流水工资什么是有效的银行流水什么是无效流水那么什么叫有效流水呢各银行流水图片分享电子版银行流水明细清单都包含哪些内容吗全网资源银行流水模板无不良引导邮政储蓄建设中国银行流水模板有效银行流水养成指南打印版和网银哪些银行流水是有效流水一工资流水二转账流水三自存什么是银行流水账单建行交通银行中信银行流水美图分享银行流水有效条件银行流水图片分享大全ps大神教你制作解决方案请按下列步骤有效的银行流水有哪些1工资流水工资银行工资流水账单银行流水怎么做才漂亮什么流水是好流水1用常用银行卡积农业银行流水账单图片银行流水流水是指收入还是支出工资流水怎么查转账记全网资源农业银行流水账单有效的银行流水有哪些1工资流水工资全网资源在一个什么都要用的流水的年代到底怎么样流水才有效银行流水流水可以打印当天的么银行流水原来银行流水是可以制作的一份有用的银行流水都是什么样的银行流水工资流水是好流水办理签证时银行流水是银行流水对贷款的影响邮政银行流水没有收入的话怎么弄银行流水证明没有稳定的工作银行流水是证明个人或银行流水工资流水账单一定不要用ps有的抖友们银行流水有问题教您建行的流水如何银行的流水账单能查到消费明细吗各种银行流水模版介绍图银行流水用途具体可私银行流水齐鲁银行电子版流水全网资源银行流水账号是什么银行流水原来银行流水是可以制作的一份有用的银行流水都是银行流水账单工资流水账单银行流水账单怎么做原来银行流水平安银行流水电子版分享签证银行流水贷款银行流水各大银行流水打印全攻略轻松搞定打印版和网银签证材料在职证明存款银行流水招商银行提供了多种方式供用户查询存款流水票据整理之邮政银行app怎么打印流水通过银行流水可以查到哪些信息什么又是有效的银行流水如何养好自银行流水必备条件你了解吗银行流水公证攻略来罗银行流水公证是什么银行流水公银行流水原来银行流水是可以制作的一份有用的银行流水都是裴某林提供的银行流水单显示2023年3月18日至21日从该账户atm取款10你可能会想银行卡流水账单到底怎么打印流水账excel模板299银行存款盘点表excel表4351113现金流水账自动计算银行流水账单翻译在申请签证办理时的重要作用有哪些没用流水不行做什么都需要流水怎么打印有效的流水银行流水银行流水怎么分辨好坏
页面下方是[打印银行流水]小编根据你关注的话题【银行存款几天算有效流水】帮你整理出来的相关图像素材(不可商用)、视频资料(版权归原作者)、站内相关图文等结果,这些内容都可以帮助你更好的了解【银行存款几天算有效流水】。另外,我们也帮你整理出了跟关键词:银行存款几天算有效流水 高度相关的词汇和长尾关键词,还有一些站内经常出现的高频关键词,希望你能对这些内容感兴趣。如果你希望别人在搜索引擎中查询关键词【银行存款几天算有效流水】或者在GPT类的AI问答中提到【银行存款几天算有效流水】的时候,能够看到你的网页、品牌或联系方式,建议你了解一下网站SEO优化服务和关键词GEO内容优化服务,目前打印银行流水已经和国内知名的SEO技术顾问、专业的GEO技术顾问合作,为大家免费解答SEO/GEO专业问题,技术顾问微信:seo5951
【版权声明】内容转摘请注明来源:https://www.bidouyan.cn/tags/post/%E9%93%B6%E8%A1%8C%E5%AD%98%E6%AC%BE%E5%87%A0%E5%A4%A9%E7%AE%97%E6%9C%89%E6%95%88%E6%B5%81%E6%B0%B4.html 本文标题:《银行存款几天算有效流水(零钱通转出10万到银行卡要多久)2025年11月精选新闻》
【权限声明】为了在不同的设备环境下更好的展现内容,网站需获取设备IP及设备UA信息。
设备IP:18.97.14.90
设备UA:CCBot/2.0 (https://commoncrawl.org/faq/)
工商银行流水明细银行流水 复印银行按揭贷款流水南京代办银行流水打流水的银行建设银行卡查流水建行个人银行流水银行打印流水帐打印正宗银行流水账单简书银行流水开假银行流水银行流水不够怎么贷款面试公司要银行流水银行流水是指不是工资的银行流水银行流水里借银行流水网贷app手机如何查银行流水银行的流水可以删除吗银行流水账单什么意思怎么办假的银行流水银行流水过夜如何查看银行卡流水英国签证 银行流水公司银行流水银行流水花钱吗车贷银行流水不够银行查询流水账单信用卡算银行流水西班牙旅游银行流水担保人的银行流水银行卡流水账怎么做日本旅游银行流水哪家银行房贷不要流水渤海银行 流水渣打银行流水银行流水在哪打银行流水一般怎么核查打银行流水需要本人银行卡怎么查流水银行卡流水账怎么做工资银行流水银行流水怎么做才有效小银行流水大银行打印流水帐打印可以去银行打流水吗如何核实银行流水怎么查银行卡流水账天津银行流水银行流水可以刷深圳做银行流水没有银行卡打流水去日本旅游银行流水中信银行打员工流水银行卡补卡后流水信用卡银行流水银行流水 房贷银行流水有什么用途对公流水签证银行流水账单要求网上能打印银行流水吗银行流水单英语做银行工资流水银行流水信用卡可以吗哪里做银行流水签证银行流水余额不够公司查员工的银行流水银行流水谁管打印银行流水需要带什么沈阳代办银行流水银行存款流水账表格银行流水账作假怎么去银行打流水邮政银行流水号银行当天流水银行打流水盖章吗银行流水工资单买二手房银行流水贷款做银行流水买房贷款要银行流水吗银行的流水单是什么纸贷款银行假流水怎么做签证 假银行流水翻译 银行流水单银行流水用什么打印机银行工资流水图片无银行卡查流水签证 银行流水 翻译签证银行流水怎么银行流水显示理财吗银行卡的流水银行卡刷流水犯法吗平安银行流水账单查询做银行的流水银行流水怎么看结息广州代办银行流水理财是银行流水吗hr 银行流水什么是银行卡流水账出国留学银行流水问题外地银行可以打流水吗银行流水说明公司银行打流水账池子中信银行流水记录汽车贷款银行流水要求福建做银行流水个人做做银行流水英国签证 银行流水公司打银行流水账单去欧洲旅游银行流水银行卡流水可以查多久的车贷银行流水作假银行流水叫大银行怎么查看流水房贷银行流水要看余额企业的银行流水账香港银行流水单pos刷银行流水打银行流水必须本人吗购车银行流水银行流水几个月能贷款银行流水号图片招商银行流水账单怎么打银行流水样式出国旅游的银行流水银行流水余额什么意思银行流水怎样才算好购房银行流水要求银行流水要几个月的银行流水摘要工资银行的流水帐公司银行流水账表格建行异地打印银行流水国有银行流水没有银行流水可以贷款吗没带银行卡能打流水吗贷款 打印银行流水银行流水账模板下载房贷银行流水要几个月哪里可以做假的银行流水光大银行流水查询网上怎样查银行流水3个月银行流水怎么看银行流水银行是如何看个人流水的工商银行流水号银行贷款 银行卡流水取公积金 银行流水银行卡流水账查询邮政银行流水账单查询律师可以查银行流水吗异地银行卡能打流水吗银行流水代养银行流水指的是什么银行流水破解版分期购车银行流水个人银行流水账怎么做买房银行按揭流水网上银行转账流水号银行没流水银行工资流水账单图片房屋按揭贷款银行流水工行银行流水招商银行流水自助打印存几天才算银行流水笑话银行流水银行工资流水模板制作银行假流水警察银行流水银行会查流水吗银行流水怎么计算公式银行流水账贷款贷款银行流水银行流水 复印件兴业银行的流水贷房贷 银行流水不够银行受理流水号银行流水和工资流水拉银行流水要钱吗哪里能做银行假流水房贷银行流水达不到银行流水单翻译做银行流水价格多少信用卡银行流水号三年前的银行流水查银行卡流水需要什么商业贷款要银行流水如何分析银行流水成都银行流水代办买房工资银行流水银行流水只看工资吗池子银行流水多少钱银行流水 网银银行卡打流水要本人吗十万银行流水增加银行流水银行流水泄露代做银行真实流水银行流水操作银行流水软件 下载
银行存款几天算有效流水最新视频
其实流水也分有效和无效没有停留的转账刚刚转进来又转出去只要没过夜基本上都算无效流水资金流水【点击观看】
银行流水怎样才是有效的打算房贷车贷的注意以下几点【点击观看】
这3种银行有效流水贷款时才好顺利通过哔哩哔哩bilibili【点击观看】
什么是有效流水【点击观看】
怎么查自己的银行流水最多可以查几年的银行流水【点击观看】
银行流水可以打几年【点击观看】
什么样的流水才算是有效的流水签证流水签证小知识澳洲签证签证知识分享官抖音【点击观看】
起诉离婚时可以调查多久的银行流水起诉离婚银行流水调查取证离婚律师北京婚姻律师抖音【点击观看】
跑了一天调查取证调查了6家银行流水有一家不配合我去好几个营业点都不给我调查不调查的理由我无法理解以前都给调查的跟他们说法条也【点击观看】
银行流水是什么资讯高清完整正版视频在线观看优酷【点击观看】
银行存款几天算有效流水最新素材
随机内容推荐
手机银行p图流水怎么设置车贷银行流水只有三个月可以吗有银行流水贷款买车淘宝买离职证明银行流水银行流水每天超过多少会被查中国银行流水账什么样二手房银行流水要求6个月的银行流水怎么获取电脑上怎样查银行流水建行卡怎么打印银行流水招商银行流水做什么用银行流水是在开户行打吗银行收入流水好做假吗银行卡的流水线怎么查银行流水明细 翻译模板平安车贷要银行流水吗去日本银行打流水日语怎么说银行检查流水账信用卡可以打银行流水用银行流水做账怎么做银行流水司法证据样张公司账户打钱都算银行流水吗交通银行拉流水需要什么材料适合房贷的银行流水银行如何查看个人流水账出纳个人流水银行打电话西安代做银行工资流水银行流水回函英国签证银行流水要做翻译吗中国邮政银行流水如何查银行流水 申根 交几份邢台银行房贷流水买上房子办不下银行流水怎么办银行流水与工资条不一致交通银行最多可以查几年流水现金银行流水账表房贷流水要哪几家银行的民生银行流水可以网上打吗执行局查询银行流水手机银行流水作假怎样查银行流水单号国企领导银行存款流水所有银行可以查流水吗商户银行卡流水怎么看收入啊别人能帮忙打印银行流水么广发银行说我流水多怎么办谈薪要求银行流水卖房后银行流水要本人去吗工资不高但是银行流水大买房要求银行流水多久淮安银行流水贷款有要求吗购房要查银行流水上饶银行流水外地可以打吗建设银行对公网上银行流水法庭要求提供银行流水你们银行卡年流水正常手机银行怎么找流水中国银行流水能柜员机打嘛交通事故工资没有银行流水江西银行流水可以查几年内的中国银行流水能柜员机打嘛西安银行公司流水工作没有一年银行流水签证存款证明和银行流水中国银行打电话问我银行流水大流水需要带银行卡银行流水可以要电子版的么申请新西兰签证银行流水银行卡挂失了能查流水了银行卡流水单能打多久以前不同银行可以查看流水吗外帐有发票没有银行流水怎么办公职人员银行流水过百万签证需要的银行流水一嗨租车 银行流水银行查询流水合规情景剧外账需要银行流水账农行一年前的银行流水年底贷款银行流水不够怎么办入职只认银行流水不提供银行流水说明部队查个人银行流水西班牙银行签证流水银行卡流水是进出账吗二手房贷多少需要银行流水打银行流水非要银行卡吗如何中国农业银行流水号邮局银行卡能打出流水法院是否有权调查银行流水光大银行手机银行工资流水微信红包会进入银行流水吗买房银行流水 v2ex有银行工资流水非全日制银行卡只走流水宝马金融银行流水多少银行流水摘要写的是代付华夏银行流水显示哪些银行流水app生成器银行流水一般几年能拿到购车需要哪家银行流水补的银行卡流水能作假吗银行卡流水怎样算比较大银行账户流水能证明什么银行流水过大 不交个税怎样打印银行流水才显示工资工商银行怎么网银流水号被银行监控流水账银行流水网上打印模板银行流水业务编号有几个银行房贷要流水账户能不能跨行打印银行流水没有银行流水怎么办装修贷建行打半年流水没银行卡行不行工资证明需不需要银行流水银行存款多少天算流水知道银行卡号怎么查流水记录贷款认可网商银行流水银行流水支出怎么大于收入银行拉流水周末可以吗银行流水可以打入账的吗民生银行流水c档银行流水但卡上没余额美国签证银行流水临时转入银行流水进项销项银行流水有重要性吗银行账户流水能证明什么银行流水非要到开户行打吗邮储银行如何导电子流水做假银行流水需要的设备银行转账流水什么样子能跨行拉银行流水吗农业银行代查流水账银行贷款流水不够两倍芷江哪里能打银行工资流水银行账户流水贷款银行流水证明是啥银行打征信和流水需要什么材料中国银行流水怎么说贷款时银行流水不够怎么弄农业银行可以打流水账单吗银行流水c是借还是贷华夏银行 网上流水银行员工打印个人流水违法公司贷款需要打印银行流水银行流水漏作账跨年了怎么办银行流水判断收入银行卡流水账明细表怎么做银行流水账单怎么打 模板银行流水会月工资高吗银行流水算不算社保个人银行流水金额过大招商银行流水账单片银行卡如何打流水单子银行流水账单可以清除吗房贷查银行流水多好还是少好不去银行能不能打流水银行对公流水账拿什么去打银行不能打当天流水吗银行卡如何查前3年的流水买新房收入证明和银行流水17万银行流水能贷多少钱有网银能打印对方的银行流水吗汉口银行怎么打印流水工资流水银行信用贷款买车建行柜台机打印银行流水银行如何查看个体户流水微信里边进账出账银行有流水吗银行流水可以用几张卡买房子说要看银行流水银行流水需要的是利率吗重庆市代做银行流水赣州代银行流水农业银行流水有没有总数残疾人银行卡做流水合法吗中国银行的贷款流水单打印吗公职人员银行流水过百万买房贷款要银行什么流水好银行流水账单显示详情吗银行流水资料存折可以当银行流水吗怎样查银行流水单号查银行流水能查出对方账号吗借用他人银行卡流水很大如何网上查银行流水账单银行流水与利润的关系建行可以代办打印银行流水银行能否查询二年前流水账农业银行卡网上可查流水吗一般公司要银行流水定薪offer中提到银行流水公积金贷款需要的银行流水买房银行流水还需要盖章吗月供1800银行流水要多少中国银行没有银行卡打流水账8月的银行流水 英文注销的银行卡可以异地打流水不银行流水可以要电子版的么买房打印多久的银行流水中信银行网银拉流水公务员银行流水频繁纪检会查吗
银行存款几天算有效流水相关资源
今日热点推荐
景德镇有在努力接住泼天流量郑州方特道歉对祖国的爱永远滚烫赤诚鸡排大道为迎国庆把路铺平了美国纽约一高层公寓楼部分倒塌感觉有一亿人在维港看烟花南非驻法大使跳楼前发诀别短信王楚钦让记者提问孙颖莎高铁1分钟换乘中国正式成为安第斯共同体观察员国许我耀眼热度迪丽热巴 芭比娃娃林心如回应与陈妍希陈晓结亲家在王力宏演唱会被鹿晗认出来了杜淳妻子因易梦玲想整容薛之谦说有点不敢接音乐节了陶白白前妻与现任同游西藏卢远 王乐晨许我耀眼卢昱晓凌晨五点天安门看升旗金价被得力辞退跛脚员工再发声习惯侧睡的人今晚换个姿势迪丽热巴邝玲玲Orm同框迪奥大秀张颂文 这不神经病吗短剧男主不接受大尺度吻戏擅自离组陈伟霆称开始不敢接霸总戏第一天出去旅游的人已经老实孙颖莎说大头做得非常好iG与T1决定TES抽签池12名大学生轮流维持鸡排哥摊位秩序浪姐 JYP14亿中国人心同此愿淘宝闪购刺杀小说家在刺杀谁王楚钦说裁判最大王楚钦直言说不动话了邓为靠脸生扛刁钻镜头南昌烟花许我耀眼预告和华晨宇共建火星乌托邦惠英红出发巴黎时装周少年感男子低价买2500元西贝代金券无法用新中国成立76周年金马奖偶遇乐远cp贺峻霖到时候番位你咋安排许我耀眼花海海报刘雯迪奥走秀




























